51单片机简介

单片机简介

单片机也称为控制器MCU,将CPU、RAM、ROM、输入/输出设备集成在一块电路芯片中。

51单片机简介

51单片机是对所有兼容Intel 8031指令系统的单片机的统称。

数字电路基础

电平特性

TTL电路和CMOS电路的逻辑电平关系如下**(逻辑电平1指高电压,逻辑电平0指低电压)**:

  • VOH:逻辑电平1的输出电压
  • VOL:逻辑电平0的输出电压
  • VIH:逻辑电平1的输入电压
  • VIL:逻辑电平0的输入电压

TTL电平临界值:

  • VOHmin=2.4V,VOLmax=0.4V。
  • VIHmin=2.0V,VILmax=0.8V。

CMOS电平临界值(假设电源电压为+5V):

  • VOHmin=4.99V,VOLmax=0.01V。
  • VIHmin=3.5V,VILmax=1.5V。

通常CMOS电平可以驱动TTL电平,但TTL电平不能驱动CMOS电平,需要外接上拉电阻

51单片机最小系统

51最小系统构成

1.晶振电路
2.复位电路
3.电源电路
4.下载电路

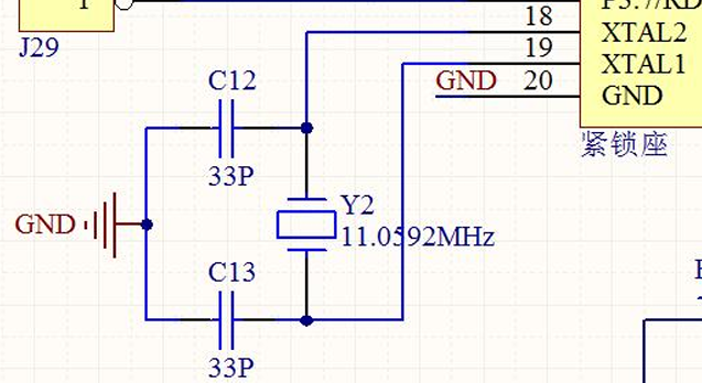
晶振电路

由于单片机正常工作需要一个时钟,因此就需要在其晶振引脚上外接晶振。我们使用的是51单片机,其时钟频率可在0-40MHZ 上运行,一般情况下我们建议选择12M(适合计算延时时间)或者是11.0592M(适合串口通信)。因为晶振起振的一瞬间会产生一些电感,若直接将此晶振接入单片机晶振引脚,系统工作会不稳定。因此,可以在此晶振两端分别加上一个电容,电容的选取需要无极性的,另一端需要共地。根据选取的晶振大小决定电容值,通常电容可在10-33PF值范围内选取。
7dvHvg.png

复位电路

单片机引脚当中有一个RST复位引脚。STC89CXX单片机是高电平复位,所以只需要让这个引脚保持一段时间高电平就可以完成复位。
要实现此功能通常有两种方式,一种是通过按键进行手动复位,还有一种是上电复位,即电源开启后自动复位。手动复位是通过一个按键及电容电阻所组成,利用按键的开关功能实现复位,按键按下后VCC直接进入到单片机RST 引脚,松开后VCC断开,RST被电阻拉为低电平,实现手动复位。自动复位主要是利用RC充放电功能,电源已开启,由于电容隔直通交,VCC直接进入RST,然后电容开始慢慢充电,直到充电完成,此时RST被电阻拉低,起到上电复位的效果。不到系统崩溃,我们几乎不会操作复位。
7dFaaF.png

电源电路

STC89CXX单片机的工作电压是3.3-5.5V,通常我们使用5V直流。将电源接入到各芯片电源引脚即可。开发板上预留了P3(5V/3V)端子,可以很方便的给外部模块连接电源。
7dFSXO.png

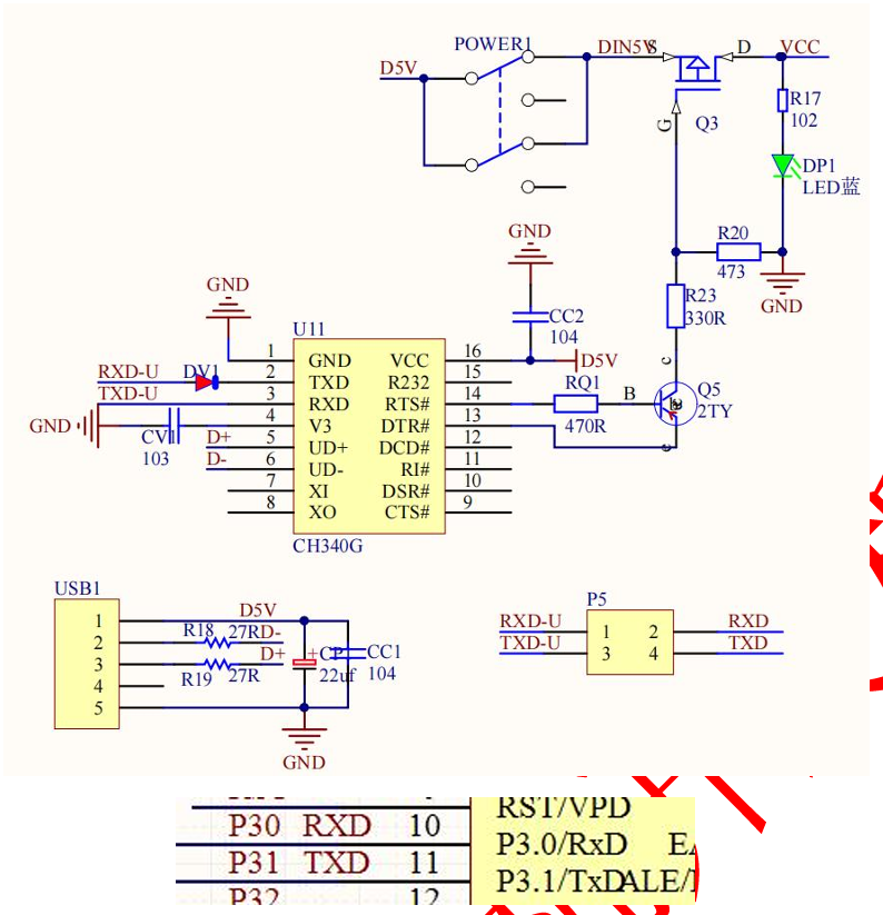
下载电路

现在的笔记本电脑没有RS232接口,所以要使用USB转TTL串口电平芯片来建立PC机和单片机数据传输通路。通常使用CH340G或者CH340C芯片来完成电平转换。CH340G需外接12M晶振,而CH340C内部自带晶振,所以可以不接外部12M晶振。
7dSr8a.png

51单片机GPIO介绍

GPIO概念

GPIO是通用输入输出端口的简称,可以通过软件来控制其输入和输出。

  • 电源引脚
  • 晶振引脚
  • 复位引脚
  • 下载引脚
  • GPIO引脚